Resultados
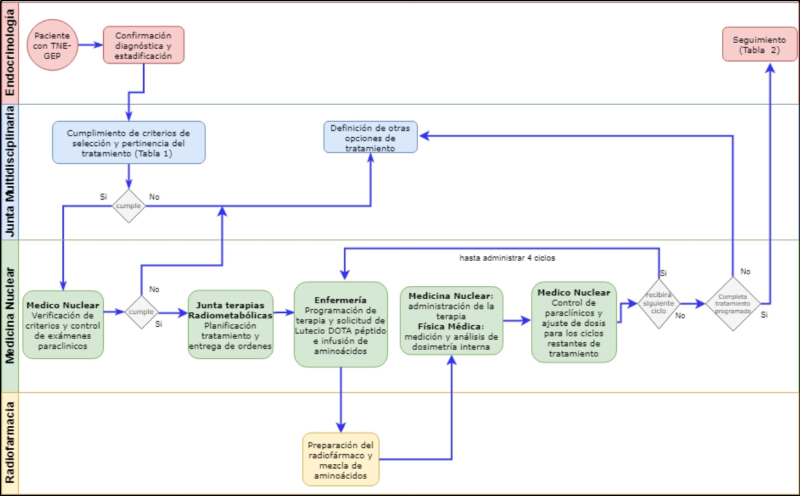
El grupo de medicina nuclear del INC ha logrado establecer un método sistemático para la administración de terapia con Lutecio177 DOTA TATE/DOTATOC, a los pacientes con diagnóstico de TNE-GEP. La figura 1 muestra las etapas clave del proceso de atención vigente en la institución.

Pacientes candidatos a recibir la terapia
Inicialmente solo se indicaba para pacientes con diagnóstico de tumor neuroendocrino bien diferenciados (grado 1, 2 y 3 de la OMS) con enfermedad inoperable o metastásica en progresión, con sobreexpresión de receptores de somatostatina en el tejido tumoral confirmado a través de un estudio funcional (HYNIC-TOC o PET-CT Galio 68 DOTA péptido); esta expresión deberá ser mayor a la captación del tejido hepático normal (escala Krenning 3-4/4)(16) y supervivencia esperada mayor a 12 semanas(12,17,18). Para el caso de los TNE grado 3 de la OMS (bien diferenciados), la terapia con Lutecio177 puede ser considerada una opción terapéutica siempre y cuando todas las lesiones en los tumores muestren positividad en la expresión de receptores de somatostatina(19). Así mismo, dada la sobreexpresión de receptores de somatostatina en feocromocitoma, paraganglioma, neuroblastoma o carcinoma medular de tiroides, los pacientes con estos diagnósticos también son candidatos para recibir la terapia con Lutecio177(20).
Criterios de selección
El paciente debe cumplir con los siguientes criterios para recibir la terapia: sobreexpresión de receptores de somatostatina (Krenning 3-4/4) , tumor con confirmación histopatológica por el servicio de patología, TNE-GEP inoperable, paranganglioma, feocromocitoma o neuroblastoma, estado funcional de Karnofsky > 50, tener una esperanza de vida > 3 meses, metástasis múltiples inoperables, presencia de por lo menos una lesión medible en tomografía axial computarizada o resonancia magnética nuclear para evaluación de criterios RECIST 1.1(21), prueba de embarazo negativa, hemoglobina > 8.0 g/dl, leucocitos > 2x103/µl, plaquetas > 75x103/µl, bilirrubina total no mayor a 3 veces el límite superior de lo normal, albúmina sérica > 3 g/dl, tiempo de protrombina normal, creatinina sérica < 1.7 mg/dl, , depuración de creatinina > 50 ml/min o filtración glomerular > 50 ml/min(20). El tiempo máximo de vigencia de los paraclínicos debe ser: hemograma ≤ 4 semanas, perfil hepático < 1 mes, pruebas función renal < 1 semana, TAC o RMN del área de estudio ≤ 3 meses (preferiblemente un mes) y HYNIC TOC o PET-CT Galio 68 DOTA péptido en tiempo preferiblemente inferior a 3 meses. Se excluyen pacientes que hayan recibido quimioterapia o radioterapia dentro de las 6 semanas previas al tratamiento con el radiofármaco(20,22).
Junta de tumores neuroendocrinos
En la junta multidisciplinaria de tumores neuroendocrinos se realiza la presentación de cada uno de los casos clínicos de los pacientes candidatos a la intervención, con el fin de determinar el cumplimiento de criterios de selección y la pertinencia del tratamiento considerando los potenciales beneficios y los riesgos colaterales de manera individual. Esta junta está conformada por profesionales de las áreas de endocrinología, oncología, gastroenterología, patología, radiología y medicina nuclear y se realiza de manera semanal en la institución.
Consulta por medicina nuclear
Una vez se define la conveniencia de administrar la terapia, se realiza valoración médica por el profesional de medicina nuclear para evaluar el estado general del paciente, comorbilidades, verificación de criterios de elegibilidad y control de exámenes paraclínicos. Se explica claramente al paciente sobre eventos adversos, beneficios, medidas de radioprotección y riesgos del tratamiento, con el fin de que pueda aceptar o no la administración de la terapia.
Se diligencia y firma el consentimiento informado y se entrega al paciente documento con las recomendaciones e información necesaria para su tratamiento. Se registran los datos de contacto del paciente y algún familiar, y se entregan las órdenes médicas para solicitud del radiofármaco, administración de la terapia, hospitalización y demás requisitos para que el paciente realice los procedimientos administrativos ante la Entidad Administradora del Plan de Beneficios de Salud (EAPB) y para su posterior presentación en la junta de terapias radiometabólicas. Si el paciente no es candidato o no acepta recibir la terapia con Lutecio177, continua su manejo por el servicio de endocrinología.
Junta de terapias radiometabólicas
Una vez el paciente es conocido por el servicio de medicina nuclear en la consulta médica, se presenta el caso en la junta mencionada dónde participan al menos cuatro médicos nucleares quienes verifican la pertinencia del tratamiento, la dosis a administrar y se tratan las posibles complicaciones que el paciente puede presentar durante el tratamiento. Una vez discutidos y analizados estos aspectos, se programa la administración de la terapia.
Radiofármaco
La actividad por administrar del radiofármaco Lutecio177 DOTATATE/DOTATOC, es de 200 mCi (7400 mBq), a intervalos de 6-8 semanas, hasta completar 4 dosis. Adicionalmente, dicha actividad puede ser individualizada de acuerdo con condiciones clínicas particulares de cada paciente la cual se define en la junta de terapias radiometabólicas.
Programación
La terapia se planifica en coordinación con la disponibilidad en la radiofarmacia. Una vez se tiene asignada la fecha de aplicación de la terapia, se realiza el pedido del Lutecio177 DOTATATE/DOTATOC y de aminoácidos.
La solicitud de importación del Lutecio177 se realiza ante el Servicio Geológico Colombiano (SGC) de acuerdo con la aprobación de licencia tanto del proveedor como de la institución que va a realizar la recepción y administración del radiofármaco final(23). También es exigencia que las entidades que solicitan el producto lo procesan y transforman en radiofármaco para administración en humanos, así como las entidades que lo administran, estén adscritos a la red nacional de farmacovigilancia(24). Para la preparación magistral de este radiofármaco en el país, se debe disponer de una radiofarmacia de alta complejidad que cuente con licencia de operación por parte del SGC, y con certificación de cumplimiento en Buenas Prácticas de Elaboración de Radiofármacos otorgado por el Instituto Nacional de Vigilancia de Medicamentos y Alimentos (Invima)(25). Adicional al precursor radioactivo, la formulación magistral requiere de un péptido y auxiliares de formulación que deben ingresar al país cumpliendo los requerimientos de Invima. Por otra parte, la mezcla de aminoácidos se puede obtener como una formulación magistral o una formula comercial.
Evaluación de medicación del paciente
Se realiza una reevaluación de las medicaciones del paciente, con especial énfasis en la medicación que interfiere con el tratamiento, así: el análogo de somatostatina subcutáneo de acción corta se debe suspender 24 horas antes, y el análogo de acción larga se debe suspender al finalizar el ciclo de 28 días para proceder a la administración de la terapia con el radioisótopo. No se conoce ninguna otra medicación que cause interferencia.
Administración de la terapia
Una vez se verifica el cumplimiento de las condiciones médicas, administrativas y técnicas para la administración de la terapia, se realiza programación de esta notificando a todos los actores involucrados en el proceso, mediante correo electrónico. El radiofármaco Lutecio177 DOTATATE/DOTATOC y la mezcla de aminoácidos para protección renal son preparados en la radiofarmacia según protocolo institucional, el día programado para la administración de la terapia.
El tratamiento se administra por parte del médico nuclear y el tecnólogo de terapias, con el apoyo del personal de enfermería, al paciente hospitalizado en habitaciones diseñadas para garantizar la protección radiológica (recubrimiento con plomo) de los cuidadores, los pacientes y el medio ambiente. Al ingreso del paciente, la enfermera hace el registro de signos vitales y posteriormente canaliza dos venas, una en cada brazo. Se inicia con la administración de antieméticos y la infusión de aminoácidos durante 30 minutos, al cabo de los cuales se da comienzo a la aplicación del radiofármaco, mediante una bomba de infusión blindada, y por espacio de 1 hora. La solución de aminoácidos se debe infundir durante un total de 4 horas.
Durante el tiempo de administración de la terapia, el profesional de medicina nuclear evalúa el estado del paciente durante todo el procedimiento, atento a la presencia de eventos secundarios a la infusión (hipertensión arterial, síndrome carcinoide), junto con el profesional en endocrinología. Una vez finalizada la administración del medicamento, la enfermera controla signos vitales del paciente y el personal de seguridad radiológica toma las medidas necesarias para garantizar la dada de alta.
Dosimetría interna
Al paciente se le toman imágenes planares de cuerpo completo, mediante un estudio de tomografía computarizada por emisión de fotón único (SPECT/CT, por sus siglas en inglés) de abdomen y muestras sanguíneas 24, 48 y 72 y 166 horas después de la aplicación de la primera terapia con el fin de calcular las dosis absorbidas en médula ósea, riñones, hígado y otros órganos de interés. Igualmente se calcula la dosis absorbida por las lesiones tumorales de mayor avidez y tamaño. Si los análisis de dosimetría sugieren irradiación mayor de 27 Gy en los riñones, de 2 Gy a médula ósea roja se realiza correlación con pruebas funcionales respectivas y se analiza si se suspende la terapia o se ajusta la actividad a administrar, así como el intervalo. En caso de actividad retenida en cuerpo completo mayor de 120 mCi (4400 mBq) a las 48 horas, el médico nuclear debe ajustar la dosis de lutecio para los ciclos restantes, hasta una dosis máxima total acumulada de 800 mCi (2.96x104 mBq). Para las dosimetrías de los ciclos posteriores, se asume que el tiempo de vida media efectivo no cambia entre ciclos (DOTA), con lo que, una sola imagen a las 48 h, es suficiente para estimar las dosis a órganos a riesgo(26).
Continuación del tratamiento y seguimiento
Las siguientes dosis del radiofármaco se administrarán a intervalos de 6-8 semanas para un total máximo de 4 terapias (en un ciclo inicial). Ciclos de retratamiento pueden ser considerados en pacientes con respuesta favorable y baja toxicidad. El paciente continúa en control con endocrinología oncológica durante el tratamiento y luego de la finalización de este, y en controles semestrales con exámenes de laboratorio (para evaluar toxicidad tardía), estudios de imagenología (RECIST 1.1) y biomarcadores tumorales (cromogranina A o 5H1AA), para evaluar respuesta al tratamiento (Tabla 1).


