Modelo de atención para administrar terapia con péptidos radiomarcados con Lutecio-177 en pacientes con tumores neuroendocrinos metastásicos: experiencia de un centro de referencia
Diana Isabel Cuéllar1, Carmen Amelia De los Reyes1, Carlos Eduardo Granados1, Julián Gilberto Rojas Camacho1.1 - Instituto Nacional de Cancerología. Bogotá, Colombia..
Resumen
Introducción: Los análogos de somatostatina radiomarcados con radionúclidos han demostrado ser una herramienta eficaz en el tratamiento de tumores neuroendocrinos inoperables metastásicos. En el Instituto Nacional de Cancerología se administra esta terapia desde el año 2009, lo cual ha permitido ajustar un procedimiento ordenado y optimizado para la administración de terapia con radionúclidos.
Objetivo: Presentar un modelo clínico de atención para la administración de péptidos radiomarcados con Lutecio177 en terapia de tumores neuroendocrinos gastroenteropancreáticos desarrollado en el Instituto Nacional de Cancerología de Bogotá Colombia.
Métodos: Se estructuró un modelo de atención de los pacientes con tumores neuroendocrinos gastroenteropancreáticos El presente modelo es producto del ajuste y mejoras en el proceso de atención, la actualización de la literatura y fue diseñado para tratar a los pacientes bajo modelos de investigación clínica y atención médica basados en determinantes clínicos.
Resultados: Se diseñó e implementó un modelo de atención sistemático y efectivo para la administración de terapia con Lutecio177-DOTA-TATE/DOTATOC a pacientes con tumores neuroendocrinos gastroenteropancreáticos.
Conclusión: Se ha desarrollado un proceso optimizado de atención basado en determinantes de resultados clínicos a los pacientes que reciben este tipo de terapia radiometabólica.
Palabras clave: Tumores neuroendocrinos, Receptores de somatostatina, Lutecio, Medicina nuclear, Radiofármacos.
Abstract
Introduction: Radionuclide-labeled somatostatin analogs have proven to be effective in the treatment of inoperable metastatic neuroendocrine tumors. Since 2009 this therapy has been administered at the National Cancer Institute, allowing the adjustment of an optimized procedure for the administration of radionuclide therapy.
Objective: To present a clinical health care model for administration of Lutetium177 radiolabeled peptide therapy for gastroenteropancreatic neuroendocrine tumors, developed at the National Cancer Institute of Bogota, Colombia.
Methods: A health care model for patients with gastroenteropancreatic neuroendocrine tumors was structured. The present model is the result of adjustments and improvements in the process of care, updating of literature, and was designed to treat patients under clinical research and medical care models based on clinical determinants.
Results: A systematic and effective health care model was designed and implemented for Lutetium177-DOTA-TATE/DOTATOC therapy administration in patients with gastroenteropancreatic neuroendocrine tumors.
Conclusion: An optimized process of care based on clinical outcome determinants has been developed for patients receiving this type of radiometabolic therapy.
Key words: Neuroendocrine tumors, Receptors, somatostatin, Lutetium-177, Nuclear Medicine, Radiopharmaceuticals.
Introducción
Los tumores neuroendocrinos (TNE) son neoplasias originadas en las células del sistema endocrino difuso las cuales están representadas en el sistema gastroenteropancreático (GEP) y pulmonar, con menor representación en sistema genitourinario y piel, se caracterizan por una alta expresión de receptores de somatostatina cuando son bien diferenciados(1).
La incidencia reportada por el Instituto Nacional de Cáncer de Estados Unidos fue de 6.98 casos/100,000 personas en 2012, mientras que en Inglaterra la tasa aproximada es 8 por 100,000 personas año(2). El registro de incidencia en Latinoamérica es escaso, se tiene información de estudios en Argentina (532 casos) y Brasil (1000 casos)(3). En Colombia no se cuenta con datos nacionales, pero los registros del Instituto Nacional de Cancerología (INC) incluyen un total de 184 casos nuevos con diagnóstico de TNE atendidos entre 2016 y 2020(4).
Los análogos de somatostatina (péptidos) radiomarcados (con radionúclidos), han demostrado ser una herramienta eficaz en el tratamiento de tumores neuroendocrinos (TNE-GEP)(5-7). Tanto en diagnóstico como en terapia se ha verificado su utilidad, seguridad y baja toxicidad, porque limitan la radiación a órganos blanco, disminuyen la presentación de síntomas relacionados con la sobreproducción hormonal y logran citorreducción tumoral(1,6,8).
Diferentes estudios han mostrado que el uso de péptidos radiomarcados con Lutecio<sup>177</sup> logra regresión tumoral y mejoría en la supervivencia de los pacientes(1,9,10) y recientemente con el estudio Netter 1, estudio aleatorizado fase III sobre la eficacia del [177 Lu – Dota0 – Tyr 3]-Octreotate (Lutecio<sup>177</sup> DOTATATE)(7), se ha incluido como una opción terapéutica de segunda o tercera línea en algunas guías internacionales(11,12).
En la radiofarmacia hospitalaria de Medicina Nuclear del INC se han implementado los péptidos radiomarcados para diagnóstico y tratamiento de los TNE-GEP(13) y tumores derivados de la cresta neural (feocromocitoma, paraganglioma). En el año 2009 se consiguió elaborar Lutecio<sup>177</sup> DOTATATE (14) y posteriormente se elaboró el [177 Lu – Dota0 – Tyr 3]-Octreotide (Lutecio<sup>177</sup> DOTATOC). Posteriormente, en el INC se comenzó a administrar terapia con Lutecio<sup>177</sup> como alternativa para tratar tumores neuroendocrinos inoperables metastásicos, y con base en los resultados observados en los primeros pacientes tratados en la institución, entre los años 2012 a 2016 se llevó a cabo un ensayo clínico fase II de brazo único con el fin de evaluar la eficacia, seguridad e impacto sobre la calidad de vida de la terapia con Lutecio<sup>177</sup> DOTATATE o Lutecio<sup>177</sup> DOTATOC en los pacientes institucionales(15).
Hasta la fecha se han administrado 283 terapias, lo cual ha permitido ajustar un procedimiento ordenado y optimizado para la administración de terapia con radionúclidos. En Latinoamérica, pocas instituciones cuentan con la capacidad de administrar este tipo de terapias, por lo cual el presente trabajo busca documentar la evolución de un modelo para administración de terapia con Lutecio<sup>177</sup> en pacientes con diagnóstico de TNE-GEP, con el fin de que los centros oncológicos lo puedan utilizar como guía para la atención de este grupo de pacientes.
Métodos
Con el fin de establecer un procedimiento institucional estandarizado para la administración de las terapias con péptidos radiomarcados con Lutecio177 DOTA TATE/DOTATOC, se definieron los siguientes momentos clave:
- Pacientes candidatos a recibir la terapia.
- Criterios de selección.
- Junta de tumores neuroendocrinos.
- Consulta por medicina nuclear.
- Junta de terapias radiometabólicas
- Radiofármaco.
- Programación.
- Evaluación de medicación del paciente.
- Administración de la terapia.
- Dosimetría interna.
- Continuación del tratamiento y seguimiento.
Para cada uno de estos momentos se definieron los pasos conforme a lo consignado en el ensayo clínico anteriormente mencionado(15) y a la actualización de la literatura.
Resultados
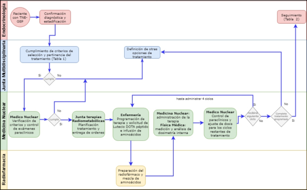
El grupo de medicina nuclear del INC ha logrado establecer un método sistemático para la administración de terapia con Lutecio177 DOTA TATE/DOTATOC, a los pacientes con diagnóstico de TNE-GEP. La figura 1 muestra las etapas clave del proceso de atención vigente en la institución.

Pacientes candidatos a recibir la terapia
Inicialmente solo se indicaba para pacientes con diagnóstico de tumor neuroendocrino bien diferenciados (grado 1, 2 y 3 de la OMS) con enfermedad inoperable o metastásica en progresión, con sobreexpresión de receptores de somatostatina en el tejido tumoral confirmado a través de un estudio funcional (HYNIC-TOC o PET-CT Galio 68 DOTA péptido); esta expresión deberá ser mayor a la captación del tejido hepático normal (escala Krenning 3-4/4)(16) y supervivencia esperada mayor a 12 semanas(12,17,18). Para el caso de los TNE grado 3 de la OMS (bien diferenciados), la terapia con Lutecio177 puede ser considerada una opción terapéutica siempre y cuando todas las lesiones en los tumores muestren positividad en la expresión de receptores de somatostatina(19). Así mismo, dada la sobreexpresión de receptores de somatostatina en feocromocitoma, paraganglioma, neuroblastoma o carcinoma medular de tiroides, los pacientes con estos diagnósticos también son candidatos para recibir la terapia con Lutecio177(20).
Criterios de selección
El paciente debe cumplir con los siguientes criterios para recibir la terapia: sobreexpresión de receptores de somatostatina (Krenning 3-4/4) , tumor con confirmación histopatológica por el servicio de patología, TNE-GEP inoperable, paranganglioma, feocromocitoma o neuroblastoma, estado funcional de Karnofsky > 50, tener una esperanza de vida > 3 meses, metástasis múltiples inoperables, presencia de por lo menos una lesión medible en tomografía axial computarizada o resonancia magnética nuclear para evaluación de criterios RECIST 1.1(21), prueba de embarazo negativa, hemoglobina > 8.0 g/dl, leucocitos > 2x103/µl, plaquetas > 75x103/µl, bilirrubina total no mayor a 3 veces el límite superior de lo normal, albúmina sérica > 3 g/dl, tiempo de protrombina normal, creatinina sérica < 1.7 mg/dl, , depuración de creatinina > 50 ml/min o filtración glomerular > 50 ml/min(20). El tiempo máximo de vigencia de los paraclínicos debe ser: hemograma ≤ 4 semanas, perfil hepático < 1 mes, pruebas función renal < 1 semana, TAC o RMN del área de estudio ≤ 3 meses (preferiblemente un mes) y HYNIC TOC o PET-CT Galio 68 DOTA péptido en tiempo preferiblemente inferior a 3 meses. Se excluyen pacientes que hayan recibido quimioterapia o radioterapia dentro de las 6 semanas previas al tratamiento con el radiofármaco(20,22).
Junta de tumores neuroendocrinos
En la junta multidisciplinaria de tumores neuroendocrinos se realiza la presentación de cada uno de los casos clínicos de los pacientes candidatos a la intervención, con el fin de determinar el cumplimiento de criterios de selección y la pertinencia del tratamiento considerando los potenciales beneficios y los riesgos colaterales de manera individual. Esta junta está conformada por profesionales de las áreas de endocrinología, oncología, gastroenterología, patología, radiología y medicina nuclear y se realiza de manera semanal en la institución.
Consulta por medicina nuclear
Una vez se define la conveniencia de administrar la terapia, se realiza valoración médica por el profesional de medicina nuclear para evaluar el estado general del paciente, comorbilidades, verificación de criterios de elegibilidad y control de exámenes paraclínicos. Se explica claramente al paciente sobre eventos adversos, beneficios, medidas de radioprotección y riesgos del tratamiento, con el fin de que pueda aceptar o no la administración de la terapia.
Se diligencia y firma el consentimiento informado y se entrega al paciente documento con las recomendaciones e información necesaria para su tratamiento. Se registran los datos de contacto del paciente y algún familiar, y se entregan las órdenes médicas para solicitud del radiofármaco, administración de la terapia, hospitalización y demás requisitos para que el paciente realice los procedimientos administrativos ante la Entidad Administradora del Plan de Beneficios de Salud (EAPB) y para su posterior presentación en la junta de terapias radiometabólicas. Si el paciente no es candidato o no acepta recibir la terapia con Lutecio177, continua su manejo por el servicio de endocrinología.
Junta de terapias radiometabólicas
Una vez el paciente es conocido por el servicio de medicina nuclear en la consulta médica, se presenta el caso en la junta mencionada dónde participan al menos cuatro médicos nucleares quienes verifican la pertinencia del tratamiento, la dosis a administrar y se tratan las posibles complicaciones que el paciente puede presentar durante el tratamiento. Una vez discutidos y analizados estos aspectos, se programa la administración de la terapia.
Radiofármaco
La actividad por administrar del radiofármaco Lutecio177 DOTATATE/DOTATOC, es de 200 mCi (7400 mBq), a intervalos de 6-8 semanas, hasta completar 4 dosis. Adicionalmente, dicha actividad puede ser individualizada de acuerdo con condiciones clínicas particulares de cada paciente la cual se define en la junta de terapias radiometabólicas.
Programación
La terapia se planifica en coordinación con la disponibilidad en la radiofarmacia. Una vez se tiene asignada la fecha de aplicación de la terapia, se realiza el pedido del Lutecio177 DOTATATE/DOTATOC y de aminoácidos.
La solicitud de importación del Lutecio177 se realiza ante el Servicio Geológico Colombiano (SGC) de acuerdo con la aprobación de licencia tanto del proveedor como de la institución que va a realizar la recepción y administración del radiofármaco final(23). También es exigencia que las entidades que solicitan el producto lo procesan y transforman en radiofármaco para administración en humanos, así como las entidades que lo administran, estén adscritos a la red nacional de farmacovigilancia(24). Para la preparación magistral de este radiofármaco en el país, se debe disponer de una radiofarmacia de alta complejidad que cuente con licencia de operación por parte del SGC, y con certificación de cumplimiento en Buenas Prácticas de Elaboración de Radiofármacos otorgado por el Instituto Nacional de Vigilancia de Medicamentos y Alimentos (Invima)(25). Adicional al precursor radioactivo, la formulación magistral requiere de un péptido y auxiliares de formulación que deben ingresar al país cumpliendo los requerimientos de Invima. Por otra parte, la mezcla de aminoácidos se puede obtener como una formulación magistral o una formula comercial.
Evaluación de medicación del paciente
Se realiza una reevaluación de las medicaciones del paciente, con especial énfasis en la medicación que interfiere con el tratamiento, así: el análogo de somatostatina subcutáneo de acción corta se debe suspender 24 horas antes, y el análogo de acción larga se debe suspender al finalizar el ciclo de 28 días para proceder a la administración de la terapia con el radioisótopo. No se conoce ninguna otra medicación que cause interferencia.
Administración de la terapia
Una vez se verifica el cumplimiento de las condiciones médicas, administrativas y técnicas para la administración de la terapia, se realiza programación de esta notificando a todos los actores involucrados en el proceso, mediante correo electrónico. El radiofármaco Lutecio177 DOTATATE/DOTATOC y la mezcla de aminoácidos para protección renal son preparados en la radiofarmacia según protocolo institucional, el día programado para la administración de la terapia.
El tratamiento se administra por parte del médico nuclear y el tecnólogo de terapias, con el apoyo del personal de enfermería, al paciente hospitalizado en habitaciones diseñadas para garantizar la protección radiológica (recubrimiento con plomo) de los cuidadores, los pacientes y el medio ambiente. Al ingreso del paciente, la enfermera hace el registro de signos vitales y posteriormente canaliza dos venas, una en cada brazo. Se inicia con la administración de antieméticos y la infusión de aminoácidos durante 30 minutos, al cabo de los cuales se da comienzo a la aplicación del radiofármaco, mediante una bomba de infusión blindada, y por espacio de 1 hora. La solución de aminoácidos se debe infundir durante un total de 4 horas.
Durante el tiempo de administración de la terapia, el profesional de medicina nuclear evalúa el estado del paciente durante todo el procedimiento, atento a la presencia de eventos secundarios a la infusión (hipertensión arterial, síndrome carcinoide), junto con el profesional en endocrinología. Una vez finalizada la administración del medicamento, la enfermera controla signos vitales del paciente y el personal de seguridad radiológica toma las medidas necesarias para garantizar la dada de alta.
Dosimetría interna
Al paciente se le toman imágenes planares de cuerpo completo, mediante un estudio de tomografía computarizada por emisión de fotón único (SPECT/CT, por sus siglas en inglés) de abdomen y muestras sanguíneas 24, 48 y 72 y 166 horas después de la aplicación de la primera terapia con el fin de calcular las dosis absorbidas en médula ósea, riñones, hígado y otros órganos de interés. Igualmente se calcula la dosis absorbida por las lesiones tumorales de mayor avidez y tamaño. Si los análisis de dosimetría sugieren irradiación mayor de 27 Gy en los riñones, de 2 Gy a médula ósea roja se realiza correlación con pruebas funcionales respectivas y se analiza si se suspende la terapia o se ajusta la actividad a administrar, así como el intervalo. En caso de actividad retenida en cuerpo completo mayor de 120 mCi (4400 mBq) a las 48 horas, el médico nuclear debe ajustar la dosis de lutecio para los ciclos restantes, hasta una dosis máxima total acumulada de 800 mCi (2.96x104 mBq). Para las dosimetrías de los ciclos posteriores, se asume que el tiempo de vida media efectivo no cambia entre ciclos (DOTA), con lo que, una sola imagen a las 48 h, es suficiente para estimar las dosis a órganos a riesgo(26).
Continuación del tratamiento y seguimiento
Las siguientes dosis del radiofármaco se administrarán a intervalos de 6-8 semanas para un total máximo de 4 terapias (en un ciclo inicial). Ciclos de retratamiento pueden ser considerados en pacientes con respuesta favorable y baja toxicidad. El paciente continúa en control con endocrinología oncológica durante el tratamiento y luego de la finalización de este, y en controles semestrales con exámenes de laboratorio (para evaluar toxicidad tardía), estudios de imagenología (RECIST 1.1) y biomarcadores tumorales (cromogranina A o 5H1AA), para evaluar respuesta al tratamiento (Tabla 1).

Discusión
A nivel mundial la mayor experiencia en la administración de terapia con Lutecio177 en pacientes con TNE-GEP, ha sido en Europa y requiere de un grupo multidisciplinario, una adecuada logística y una infraestructura apropiada(20,27). En el contexto latinoamericano, el Grupo Interdisciplinario ARGENTUM de Argentina muestra 461 pacientes con tumores neuroendocrinos, de los cuales 26% tenían síndrome de hipersecreción con diferentes grados de diferenciación y 59% enfermedad avanzada al diagnóstico(28). También en Argentina, la serie del Dr. Moncet, muestra su experiencia de 18 años con 64 TNE-GEP de intestino delgado, seguido de páncreas, apéndice, estómago y colorrectal, de los cuales 39% presentaba metástasis al diagnóstico inicial(28). En Colombia, una publicación sobre el tratamiento multidisciplinario de TNE muestra 301 pacientes con diagnóstico de tumores neuroendocrinos, de los cuales 48 casos corresponden a tumores de intestino delgado(29), todos con posibilidad de terapia con Lutecio177 DOTATATE/DOTATOC en algún momento de su evolución clínica. Aunque esta opción terapéutica se brinda en países como México, Argentina, Chile y Uruguay(28,30,31), no se encontró literatura que documente modelos de atención para la administración de esta. En la Sociedad de Medicina Nuclear de Brasil, se encuentra una guía de administración de terapia con octreótido-Lutecio177(32) basada en las Guías de la Sociedad de Medicina Nuclear Europea. Aunque esta guía no presenta mayores diferencias en comparación con el protocolo aquí presentado, no muestran resultados de su implementación.
Así como existe poca información, los sistemas de salud son muy diversos, por ejemplo, en muchos países latinoamericanos no está autorizada en el plan básico de salud, ni la terapia con radionúclidos ni los estudios PET/CT. El desarrollo de las radiofarmacias es desigual, así como la posibilidad de hacer dosimetría médica en pacientes de terapias. Este artículo, permite a los grupos clínicos que van a implementar terapias nuevas con radionúclidos, complementar la información práctica que se obtiene de artículos científicos y guías europeas y norteamericanas.
A nivel internacional, el grupo de Erasmus Medical Center(33) tiene 443 pacientes con características similares a las de los nuestros, a los cuales se les administró la terapia desde el año 2013. Este grupo encontró respuesta objetiva de 39%, enfermedad estable de 43% y progresión de 12%, con supervivencia libre de progresión de 29 meses. La mayoría de los pacientes tratados en el INC hasta la fecha logra enfermedad estable (51,4%) y una mediana en la SLP de 29 meses, semejante al grupo de Erasmus. Por otra parte, la progresión en los pacientes del instituto es alta (34,2%) en comparación con dicho grupo. Es importante considerar que, aunque el modelo de administración del radiofármaco aquí presentado es semejante al referido por Erasmus, desconocemos la oportunidad de tratamiento y otros aspectos administrativos que podrían repercutir en los desenlaces clínicos.
En los procedimientos técnicos relacionados con la nefroprotección e indicaciones de infusión de aminoácidos, los métodos mencionados coinciden con los referidos por una publicación colombiana que muestra su experiencia en pacientes tratados con Lutecio177(34). Del mismo modo, una revisión sistemática muestra que el uso de nefroprotectores, el control de laboratorio y el tratamiento de las complicaciones forman parte integral de la terapia(35), aspectos claves que forman parte del modelo aquí presentado. Respecto al manejo del análogo somatostatina, durante el tratamiento con Lutecio177, actualmente se individualiza en cada paciente según su condición clínica(36,37) de modo que para los casos de tumores productores se sigue la misma indicación; mientras que, en los no productores, se suspende el análogo por el tiempo que dure el tratamiento.
Como limitaciones en la experiencia aquí mostrada, podemos mencionar la falta de comparación de desenlaces clínicos en los pacientes candidatos a recibir la terapia, pero que por diferentes razones no la reciben, así como un análisis de costo efectividad de la implementación del modelo de atención, aspectos que podrían abordarse en futuras investigaciones.
Los avances de las ciencias básicas de medicina nuclear diagnóstica, la radiofarmacia nuclear y la física médica ha llevado al desarrollo de nuevos fármacos y equipos médicos mejorando el diagnóstico y la terapia de tumores como cáncer de próstata, pulmón y de mama(38). El protocolo descrito en este artículo nos ha permitido trabajar en el desarrollo del pensamiento del grupo y movernos de manera sistemática con otros grupos clínicos, no solo en la elaboración de nuevas moléculas para diagnóstico y tratamiento, sino también para mejorar la calidad de vida de pacientes oncológicos.
Dentro de los aspectos a mejorar en el modelo de atención se propone considerar el seguimiento de pacientes luego de haber finalizado el ciclo de tratamiento por parte del mismo servicio de medicina nuclear, y no solo por parte de los servicios remitentes, esto permitirá tener retroalimentación sobre el beneficio terapéutico y aparición de posibles eventos adversos a largo plazo. También se propone incluir la evaluación sistemática de calidad de vida como un desenlace relevante para el paciente. Contar con una única autorización global para toda la terapia por parte de las aseguradoras, en lugar de hacerlo por ciclos individuales, facilitará el proceso de atención integral y oportuna para los pacientes.
Concluisión
El grupo de medicina nuclear del INC ha desarrollado un proceso optimizado de atención basado en determinantes de resultados clínicos a los pacientes que reciben este tipo de terapia radiometabólica. Este proceso ha sido pionero en el país y el desarrollo es un ejemplo para muchas instituciones colombianas y latinoamericanas. Se mantiene en un proceso de mejora continua en la medida que se realizan nuevos avances, es por esto que la curva de aprendizaje realizada en la administración de terapias con radiofármacos permite compartir este modelo para que pueda ser ajustado a las necesidades y particularidades de cada institución que requiera administrar terapias con péptidos radiomarcados con Lutecio177.
Referencias
- Kwekkeboom DJ, de Herder WW, Kam BL, et al. Treatment with the radiolabeled somatostatin analog [177 Lu-DOTA 0,Tyr3]octreotate: toxicity, efficacy, and survival. J Clin Oncol 2008;26:2124–30.
- Mujica-Mota R, Varley-Campbell J, Tikhonova I, et al. Everolimus, lutetium-177 DOTATATE and sunitinib for advanced, unresectable or metastatic neuroendocrine tumours with disease progression: a systematic review and cost-effectiveness analysis. Health Technol Assess 2018;22:1–326.
- Pinto MP, Muñoz Medel M, Carrillo D, et al. Chilean Registry for Neuroendocrine Tumors: A Latin American Perspective. Horm Cancer 2019;10:3–10.
- GPStrategy. Sistema de Información para Análisis Institucional. SIAI. 2018.
- Valkema R JM Breeman WA, Kooij P, et al BW. Phase I Study of Peptide Receptor Radionuclide Therapy with [111In-DTPA0] Octreótide: The Rotterdam Experience. Semin Nucl Med. 2002;32:110–22.
- Prasad V, Baum R. Changing Role of somatostatin receptor targeted drugs in NET: Nuclear Medicine`s view. J Pharm Pharmaceut Sci 2007;10:321s–337s.
- Strosberg J, El-Haddad G, Wolin E, et al. Phase 3 Trial of (177)Lu-Dotatate for Midgut Neuroendocrine Tumors. N Engl J Med 2017;376:125–35.
- Kwekkeboom DJ, Bakker WH, Kam BL, et al. Treatment of patients with gastro-entero-pancreatic (GEP) tumours with the novel radiolabelled somatostatin analogue [177Lu-DOTA(0),Tyr3]octreotate. Eur J Nucl Med Mol Imaging 2003;30:417–22.
- Kaltsas GA PD, Grossman AB MP. Treatment of advanced neuroendocrine tumours with radiolabeled somatostain analogues. Endocr Relat Cancer 2005;12:683–99.
- Kwekkeboom DMJ, Paganelli G, Stanislas L, et al. Overview of results of peptide receptor radionuclide therapy with 3 radiolabeled somatostatin analogs. J Nucl Med 2005;46(Suppl 1):62S-6S.
- Pavel M, O’Toole D, Costa F, et al. ENETS Consensus Guidelines Update for the Management of Distant Metastatic Disease of Intestinal, Pancreatic, Bronchial Neuroendocrine Neoplasms (NEN) and NEN of Unknown Primary Site. Neuroendocrinology 2016;103:172–85.
- Shah MH, Goldner WS, Halfdanarson TR, et al. NCCN Guidelines Insights: Neuroendocrine and Adrenal Tumors, Version 2.2018. J Natl Compr Canc Netw 2018;16:693–702.
- Delgado N, Martinez M, Reyes A de los, Llamas A. Preliminary results of the evaluation of 99mTc-EDDA/HYNIC-Tyr3- octeotride prepared from lyophilized kits vs 111 In-DTPA-octeotride with SPECT images in patients with metastatic neuroendocrine tumors in the National Cancer Institute of Bogota-Colombia. International Conference on Clinical PETand Molecular Nuclear Medicine. IAEA; 2007:204-5.
- Delgado N, Rada J, Villamil C, et al. Elaboración de un kit de [177Lu-DOTA-Tyr3] Octreotate calidad farmacéutica para ser administrado en terapia de tumores neuroendocrinos metastásicos en pacientes del Instituto Nacional de Cancerología. XI Congreso Colombiano de Medicina Nuclear. 2013.
- De los Reyes A, Llamas-Olier A, Martí A, et al. Eficacia de lutecio-177 DOTATATE/TOC en pacientes con tumores neuroendocrinos bien diferenciados en estado avanzado. Ensayo clínico fase II. Rev Colomb Cancerol 2021;25:13-24.
- Krenning E, Valkema R, Kooij P, Al. E. Scintigraphy and radionuclide therapy with [indium-111-labelled-diethyl triamine penta-acetic acid-D-Phe1]-octreotide. Ital J Gastroenterol Hepatol 1999;31(suppl 2):S219–S223.
- Hicks RJ, Kwekkeboom DJ, Krenning E, et al. ENETS Consensus Guidelines for the Standards of Care in Neuroendocrine Neoplasia: Peptide Receptor Radionuclide Therapy with Radiolabeled Somatostatin Analogues. Neuroendocrinology 2017;105:295–309.
- Kendi AT, Halfdanarson TR, Packard A, et al. Therapy With 177 Lu-DOTATATE: Clinical Implementation and Impact on Care of Patients With Neuroendocrine Tumors. AJR Am J Roentgenol 2019;213:309–17.
- Carlsen EA, Fazio N, Granberg D, et al. Peptide receptor radionuclide therapy in gastroenteropancreatic NEN G3: A multicenter cohort study. Endocr Relat Cancer 2019;26:227–39.
- Bodei L, Mueller-Brand J, Baum RP, et al. The joint IAEA, EANM, and SNMMI practical guidance on peptide receptor radionuclide therapy (PRRNT) in neuroendocrine tumours. Eur J Nucl Med Mol Imaging 2013;40:800–16.
- Eisenhauer E A, Therasse P, Bogaerts J, et al. New response evaluation criteria in solid tumours: revised RECIST guideline (version 1.1). Eur J Cancer 2009;45:228–47.
- Del Olmo-García MI, Prado-Wohlwend S, Bello P, et al. Peptide Receptor Radionuclide Therapy with [(177)Lu]Lu-DOTA-TATE in Patients with Advanced GEP NENS: Present and Future Directions. Cancers (Basel) 2022;14:584-604.
- Servicio Geológico Colombiano. Servicio Geológico Colombiano. Trámites y Servicios [Internet]. Available from: https://www2.sgc.gov.co/tramites-nucleares/Paginas/default.aspx
- Ministerio de Salud y Protección Social. Farmacovigilancia [Internet]. Farmacovigilancia 2019 [cited 2022 Jul 13]. Available from: http://medicamentosaunclic.gov.co/contenidos/Farmacovigilancia.aspx
- Ministerio de Salud y Protección Social. Resolución número 4245 de 2015, por la cual se establecen los requisitos para obtener la certificación en Buenas Prácticas de Elaboración de Radiofármacos y se adopta el instrumento para su verificación. 2015.
- Garske U, Sandström M, Johansson S, et al. Minor changes in effective half-life during fractionated 177Lu-octreotate therapy. Acta Oncologica 2012;51:86–96.
- Pardo A, Del Olmo García D, Isabel M, et al. Consenso de manejo de la terapia con péptidos marcados con radionúclidos (PRRT) en el tratamiento de tumores neuroendocrinos (TNEs). Grupo Español de Tumores Neuroednocrinos. 2017.
- O´Connor J, Acosta Haab G, Armas I, et al. Recomendaciones para el diagnóstico y el tratamiento de TNE GEP. Reunión intersociedades, Academia Nacional de medicina. Acta Gastroenterol Latinoam 2020;50(supl 1):1-33.
- Fierro-Maya L, Prieto C, Garavito G, et al. Resultados del tratamiento multidisciplinario de tumores neuroendocrinos de intestino delgado. Rev Colomb Cancerol 2018;22:105–11.
- Aura D, Erazo A, Solís V. Actualización de las Guías de Diagnóstico y Tratamiento de Tumores Neuroendocrinos y Gastroenteropancreáticos del Grupo de Trabajo en NET-GEP de México 2011;. pp. 37.
- Balter H, Trindade T, Terán M, et al. 177Lu-Labeled Agents for Neuroendocrine Tumor Therapy and Bone Pain Palliation in Uruguay. Curr Radiopharm 2016;9:85–93.
- Gomes G do V. Diretriz para terapia com OCTREOTATO-DOTA-177Lu. Guidelines SBMN 2016.
- Brabander T, van der Zwan WA, Teunissen JJM, et al. Long-Term Efficacy, Survival, and Safety of [(177)Lu-DOTA(0),Tyr(3)]octreotate in Patients with Gastroenteropancreatic and Bronchial Neuroendocrine Tumors. Clin Cancer Res 2017;23:4617–24.
- Marin-Oyaga V, Gutierrez-Villamil C, Mejia-Lorpez A, et al. Terapia con [177Lu-Dota0-Tyr 3]-Octreotate (177Lu-Dotatate) en pacientes con tumores avanzados de origen neuroendocrino: experiencia inicial y resultados preliminares. Rev Cienc Salud 2017;15:335–44.
- Costa AFE, Jones BD, Costa IA, et al. Tratamento de tumores neuroendócrinos por medicina nuclear: revisão sistemática da eficácia e segurança do radiofármaco Dotatate-177Lu. Rev Interdisciplin Estud Exp Anim Hum 2014;6:15-21.
- Pignata SA, Ferrantelli A, Baldari S. Peptide receptor radionuclide therapy plus somatostatin analogues for a neuroendocrine tumour combined and maintenance treatment. Clin Transl Imaging 2019;7:373–6.
- Sowa-Staszczak A, Stefanska A, Chrapczynski P, et al. Does combination of “cold” and “hot” somatostatin analogs prolong survival of patients with neuroendocrine neoplasms? Endocr J 2017;64:171–7.
- Evangelista L, Cecchin D, Kunikowska J. Challenges in theragnostics. Q J Nucl Med Mol Imaging 2021;65:371–5.